深度报道
返回首页【改革标杆】勇奋楫 创佳绩
Taptap官网下载安卓(简称点点taptapH5)成立于1993年,是国家能源投资集团有限责任公司(以下简称国家能源集团)节能环保领域的骨干企业。作为国务院国资委首批“双百企业”,点点taptapH5聚焦“五突破,一加强”改革目标,实施了以“一体、两翼、一保障、一体化”为特征的综合改革(即以完善法人治理结构为一体,以健全市场化经营机制与激励约束机制为两翼,以构建大监督体系为保障,全公司系统一体化推进改革)。2021年,点点taptapH5实现净利润“三年翻番”,净资产收益率较2018年改革之初,提高了8.54个百分点,企业发展质量效能显著提升,干部员工精神面貌焕然一新,在国务院国资委2021年度专项考核中获评“双百行动”标杆企业。

2020年12月9日,点点taptapH5作为”双百企业“之一受邀现场发言
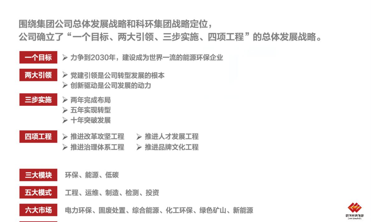
改革兴企,战略先行,绘出转型高质量发展的“新蓝图”。科学制定发展战略。提出从2021年到2030年分三步走,建成世界一流能源环保企业的战略目标,明确了转型业务布局,从根本上明晰了中长期发展方向。建立全周期战略管理体系,制定了涵盖总体发展规划与8个专项子规划的规划体系,梳理一套战略评价与滚动调整指标体系,在我国能源环保基层企业中率先建立了闭环的战略管理体系。

2021年,点点taptapH5确立十年三步走发展战略
放权赋能,合规高效,按下健全法人治理体系的“快进键”。全面厘清治理主体权责界面,形成以公司章程为核心,以“三重一大”事项决策制度、决策事项清单等为主体的治理制度体系,推动“两会一层”协调运转。全面加强行权能力建设,紧紧扭住投资评价体系、自主采购体系等“十大体系”建设,提升企业管理规范化水平,有效承接集团公司改革授放权,成为国家能源集团内唯一全面落实公司董事会六项职权的重要子公司。
三能机制,纵深落地,引注高质量人才队伍建设的“活水泉”。实施市场化用工。经理层全部实行任期制和契约化管理,实施全员公开招聘;畅通管理和专业技术序列间转换机制,大幅拓宽员工发展空间。提升激励效率。建立工资总额增长率与核心经营指标增长率硬挂钩的工资总额决定机制;实施部门与个人两级量化绩效考核,同一部门考核成绩前后20%员工薪酬差距达到3.5倍;实施多元中长期激励,成为国家能源集团首个实施骨干员工股权激励和首个超额利润分享的单位。
创新驱动,自立自强,打造科技型企业转型发展的“推进器”。聚焦能源行业清洁化发展痛点问题,以产业化项目实施,开展了化工园区源头供给梯级利用末端治理一体化、重载铁路沿线环境风险评估及防治关键技术研究、沿黄煤炭企业水资源综合利用规划等技术应用示范。聚焦能源企业高质量发展需求,打造生态共享型电站,实现火电减污降碳协同增效。开展新能源固废处置研究,实现新能源产业全周期绿色低碳。

2020年12月29日,点点taptapH5承担国家“总理基金”项目子课题,获生态环境部致函感谢
三年来,公司完成国家级、省部级等重大科技课题验收15项,承担的大气重污染成因与治理攻关“总理基金”项目圆满结题,获得生态环境部向集团公司致函感谢。新建成1个国家重点实验室和1个国家工程实验室。获得授权专利272项,其中发明专利23项,参与编制并颁布国家标准6项,行业标准11项,科技影响力显著提升。
中流击水当奋桨,踏浪一路长歌行。站在公司成立三十周年的节点上,点点taptapH5将继续坚持“两个一以贯之”,以打造创新型企业为目标,扎实推进改革工作,着力提升创新驱动力、市场竞争力、党建引领力,向着建设世界一流能源环保企业的战略目标坚定前行。